Page 14 - Bendix Air disc brake-01
P. 14
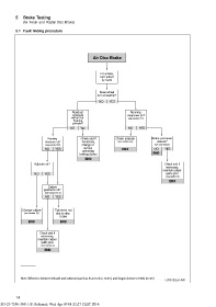
5 Brake Testing
(for Axial- and Radial Disc Brake)
5.1 Fault finding procedure
Air Disc Brake
Lift vehicle,
turn wheel
by hand
Does wheel
turn smoothly?
NO YES
Residual Running
pressure clearance ok?
within the (see section 5.2)
braking
cylinder?
NO Yes NO YES
Running Check and if Check adjuster Brake pad wear
clearance ok? necessary, (see section 5.2) uneven?
(see section 5.2) change or (see note below)
NO YES service END NO YES
preceding
braking device END
END
Adjuster ok? Check and if
necessary,
maintain caliper
NO YES guide pins
(see section 9)
END
Caliper
guidance ok?
(see section 6.1.2)
NO YES
Change caliper Tightness not
(see section 10) due to disc
brake
END END
Check and if
necessary,
maintain caliper
guide pins
(see section 9)
END
Note: Difference between inboard and outboard pad less than 0.2in.(< 5mm), and diagonal wear ≤ 0.08in (2 mm)
FD00102EN-Äi01
14
SD-23-7550: 000: US: Released: Wed Apr 09 01:32:27 CEST 2014:

